【落基山研究所(RMI)】【202509】2025年气候科技初创企业投资观察系列:绿氢产业各环节技术发展和投融资趋势解析-50页 行业研究
落基山研究所(RMI) 制造业 2025年 PDF 4.95 MB
【中咨公司氢能产业咨询发展中心&能景研究】【2025】全球氢能产业发展报告-52页 行业研究
中咨公司氢能产业咨询发展中心&能景研究 制造业 2025年 PDF 3.46 MB
【民生证券】【20230423】公用事业行业周报:基数效应影响电源表现,多元化储运助力氢产业-32页 行业研究
民生证券 电力热力燃气水生产 2023年 PDF 2.01 MB
【中国制冷学会】【202309】中国氢液化、储运技术及应用发展研究报告(2023)-259页 行业研究
中国制冷学会 电力热力燃气水生产 2023年 PDF 6.59 MB
【东方财富证券】【20231113】氢能系列专题二:储运:承上启下,氢能规模化应用的关键环节-35页 行业研究
东方财富证券 电力热力燃气水生产 2023年 PDF 2.09 MB
【民生证券】【20230403】氢能系列行业点评报告(01):“氢”风阵阵,制储运全链多点开花-14页 行业研究
民生证券 电力热力燃气水生产 2023年 PDF 1.26 MB
【华福证券】【20230827】2023-08-29-华福低碳研究氢能专题报告(二)-氢储运篇-探寻不同场景下氢储运的最优解-35页 行业研究
华福证券 金融 2023年 PDF 1.37 MB
【云道资本】【202307】2023中国氢能源产业-氢储运深度研究报告-65页 行业研究
云道资本 电力热力燃气水生产 2023年 PDF 5.68 MB
【华安证券】【20230619】氢能市场放量增长,液氢有望率先受益-42页 行业研究
华安证券 电力热力燃气水生产 2023年 PDF 3.41 MB
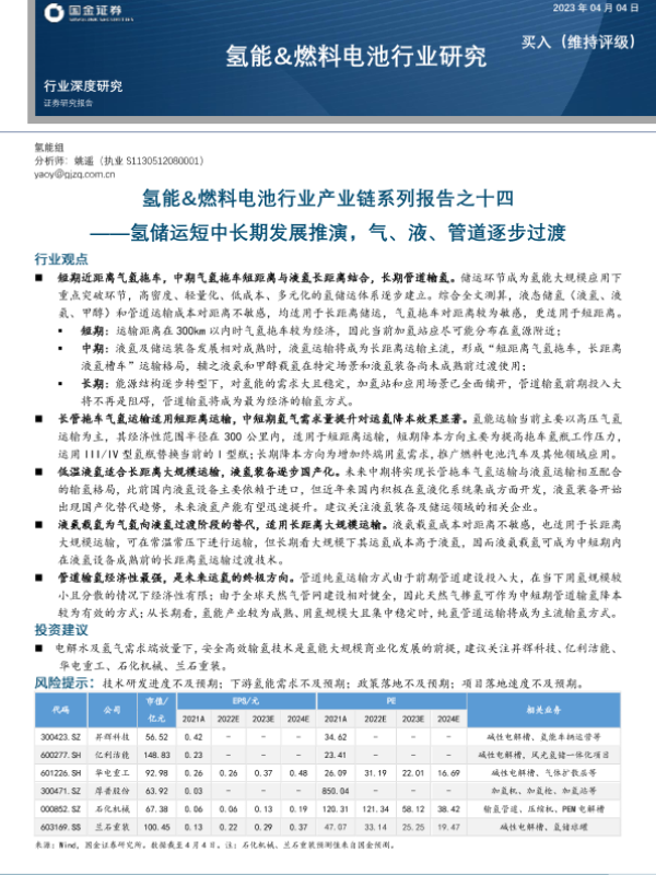
【国金证券】【20230406】氢能&燃料电池行业产业链系列报告之十四-氢储运短中长期发展推演-气、液、管道逐步过渡-29页 行业研究
国金证券 电力热力燃气水生产 2023年 PDF 2.9 MB
【落基山研究所】【202410】2024年中国氢储运中长期布局图景和技术展望报告-26页 行业研究
落基山研究所 电力热力燃气水生产 2024年 PDF 5.03 MB
【落基山研究所】【2024】2024年中国氢储运中长期布局图景和技术展望报告-26页 行业研究
落基山研究所 电力热力燃气水生产 2024年 PDF 6.75 MB
您的下载额度已经用完啦!
别担心,下个月1号额度会自动刷新哦~ 期待下个月与您再次相遇,
一起探索更多行业洞察!