【数珀 AI】【2026】AI时代网站建设 GEO/SEO技术标准蓝皮书(发布版)-24页 白皮书
数珀 AI 信息技术 2026年 PDF 4.69 MB
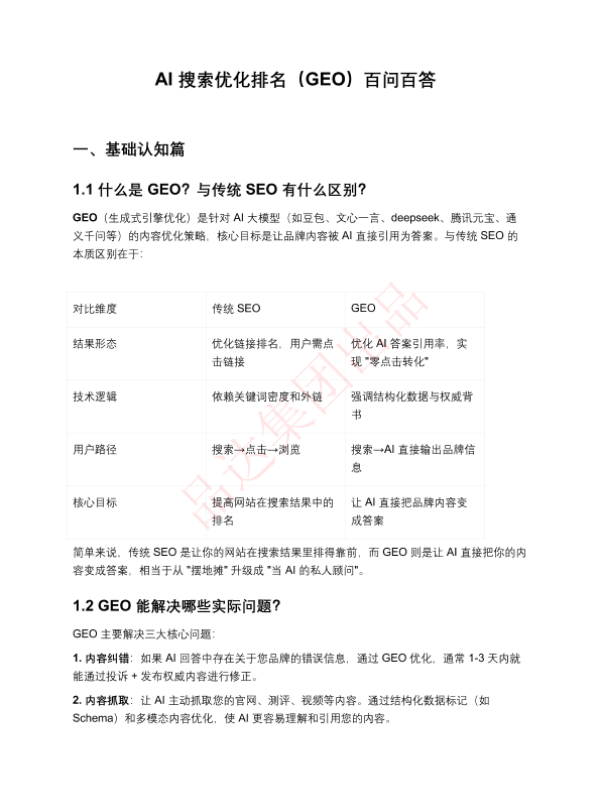
【品达集团】【202310】AI搜索优化排名(GEO)百问百答-33页 指南
品达集团 信息技术 2023年 PDF 848.27 KB
【华西证券】【202011】2021年资本市场峰会——分论坛行业策略报告:“内容战略”孕育新机遇,“5G+高清”引领新趋势-47页 行业研究
华西证券 信息技术 2020年 PDF 4.39 MB
【赞意】【20240727】2024内容战略白皮书-赞意-120页 白皮书
赞意 文体娱乐 2024年 PDF 3.84 MB
【WordPress VIP】【20240915】2024年高管内容事项报告-23页 市场调研
WordPress VIP 信息技术 2024年 PDF 3.41 MB
【Content Matters】【2024】2024年高管内容事项报告-23页 市场调研
Content Matters 信息技术 2024年 PDF 4.98 MB
您的下载额度已经用完啦!
别担心,下个月1号额度会自动刷新哦~ 期待下个月与您再次相遇,
一起探索更多行业洞察!