【中银证券】【20221023】制造业贷款哪家强?-27页 行业研究
中银证券 金融 2022年 PDF 2.78 MB
【中银证券】【20221024】银行业周点评:制造业贷款哪家强?-27页 行业研究
中银证券 金融 2022年 PDF 1.99 MB
【长城证券】【20220804】2Q22金融机构贷款投向统计报告-5页 行业研究
长城证券 金融 2022年 PDF 615.02 KB
【东吴证券】【20211030】2021Q3金融机构贷款投向数据点评-4页 行业研究
东吴证券 金融 2021年 PDF 591.94 KB
【东亚前海证券】【20211008】银行行业周报:高端制造驱动行业回暖,利好银行对公业务-23页 行业研究
东亚前海证券 金融 2021年 PDF 6.66 MB
【东吴证券】【20210801】2021Q2金融机构贷款投向数据点评:信贷投放持续‘重制造,限房贷’-4页 行业研究
东吴证券 金融 2021年 PDF 678.65 KB
【光大证券】【20190921】银行业流动性周报第22期:LPR报价“扭曲操作”降息,制造业信贷料边际回暖-8页 行业研究
光大证券 金融 2019年 PDF 858.07 KB
【国信证券】【20230717】江苏银行-600919.SH-三箭齐发,均衡发展-30页 行业研究
国信证券 金融 2023年 PDF 1.47 MB
【民生证券】【20221212】20221212-民生证券-苏州银行-002966.SZ-深度报告:深耕实体+财富转型,新一轮成长开启-36页 行业研究
民生证券 金融 2022年 PDF 1.83 MB
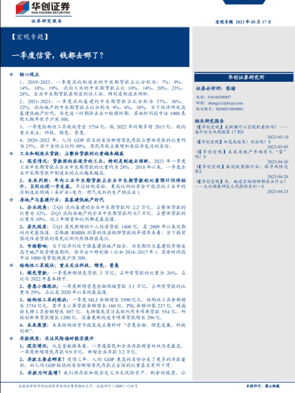
【华创证券】【20230517】【宏观专题】一季度信贷,钱都去哪了?-15页 行业研究
华创证券 金融 2023年 PDF 2.36 MB
【民生证券】【20221212】深度报告:深耕实体+财富转型,新一轮成长开启-36页 行业研究
民生证券 金融 2022年 PDF 3.21 MB
【华泰证券】【20211226】银行业:业态新升级,对公新模式-18页 行业研究
华泰证券 金融 2021年 PDF 10.79 MB
您的下载额度已经用完啦!
别担心,下个月1号额度会自动刷新哦~ 期待下个月与您再次相遇,
一起探索更多行业洞察!