【Google Cloud】【2024】对话式分析如何成为企业智能增长的加速器-31页 白皮书
Google Cloud 信息技术 2024年 PDF 3.29 MB
【上海交通大学-思必驰智能人机交互联合实验室】【2026】基于结构化深度学习的统计对话管理-43页 技术文档
上海交通大学-思必驰智能人机交互联合实验室 信息技术 2026年 PDF 7.08 MB
【爱分析】【2025】AIGC厂商全景报告-39页 市场调研
爱分析 信息技术 2025年 PDF 18.46 MB
【声网研究院&RTE开发者社区】【2025】2025对话式AI发展白皮书-77页 白皮书
声网研究院&RTE开发者社区 信息技术 2025年 PDF 6.54 MB
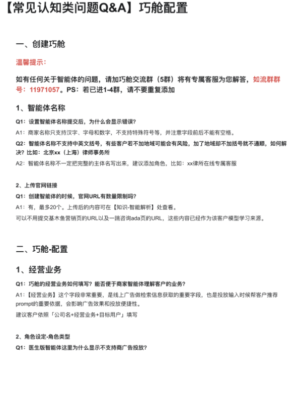
【百度营销】【2025】常见认知类问题Q&A巧舱配置-23页 指南
百度营销 信息技术 2025年 PDF 5.21 MB
【声网研究院&RTE开发者社区】【2025】对话式AI发展白皮书-76页 白皮书
声网研究院&RTE开发者社区 信息技术 2025年 PDF 6.47 MB
【新华社国家高端智库】【202511】共建“新型全球领导力”——迈向更加公正合理全球治理体系的共同行动-66页 政策文件
新华社国家高端智库 国际组织 2025年 PDF 4.99 MB
【复旦大学信息与传播研究中心&小宇宙App】【2025】“对话的力量”—— 中文播客的公共价值报告-53页 白皮书
复旦大学信息与传播研究中心&小宇宙App 文体娱乐 2025年 PDF 6.27 MB
【经济委员会 for拉丁美洲和加勒比海地区(ECLAC)】【2025】The Care Society Governance, Political Economy and Social Dialogue-157页 政策文件
经济委员会 for拉丁美洲和加勒比海地区(ECLAC) 公共管理社会组织 2025年 PDF 9.78 MB
【华泰证券】【20230228】20230228-华泰证券-计算机专题研究:文心一言:技术与能力拆解-19页 行业研究
华泰证券 信息技术 2023年 PDF 1.68 MB
【国金证券】【20230312】20230312-国金证券-军工行业研究:一体化国家战略体系建设开启,沙特伊朗北京谈话取得重要成果-13页 行业研究
国金证券 制造业 2023年 PDF 1.23 MB
【百度】【2025】商家智能体对话工具产品手册-6页 技术文档
百度 教育 2025年 PDF 8.09 MB
您的下载额度已经用完啦!
别担心,下个月1号额度会自动刷新哦~ 期待下个月与您再次相遇,
一起探索更多行业洞察!