【国投证券】【202602】宏观策略图表分析百宝箱:实战应用指南-29页 证券期货研究报告
国投证券 金融 2026年 PDF 8.08 MB
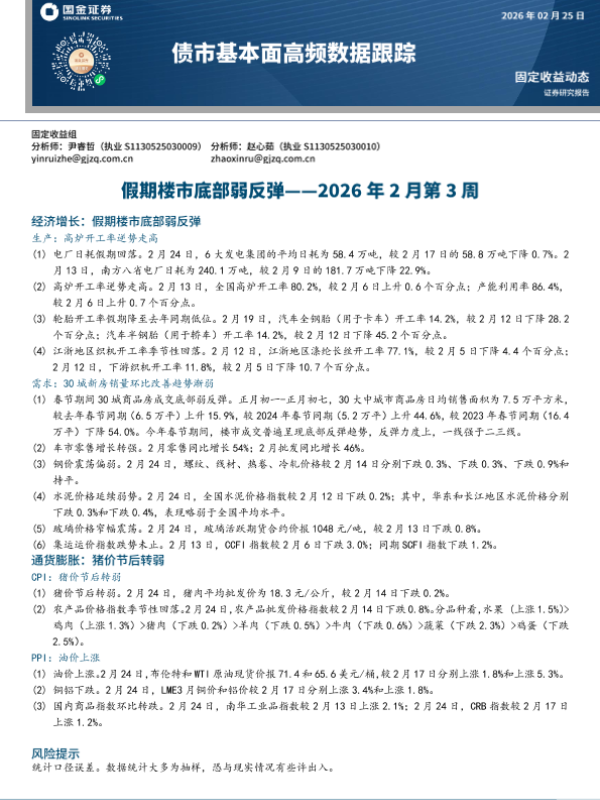
【国金证券】【202602】2026年2月第3周债市基本面高频数据跟踪-12页 证券期货研究报告
国金证券 金融 2026年 PDF 1.95 MB
【光大证券】【202509】政策利好持续叠加,上海新房成交放量-14页 证券期货研究报告
光大证券 房地产 2025年 PDF 2.67 MB
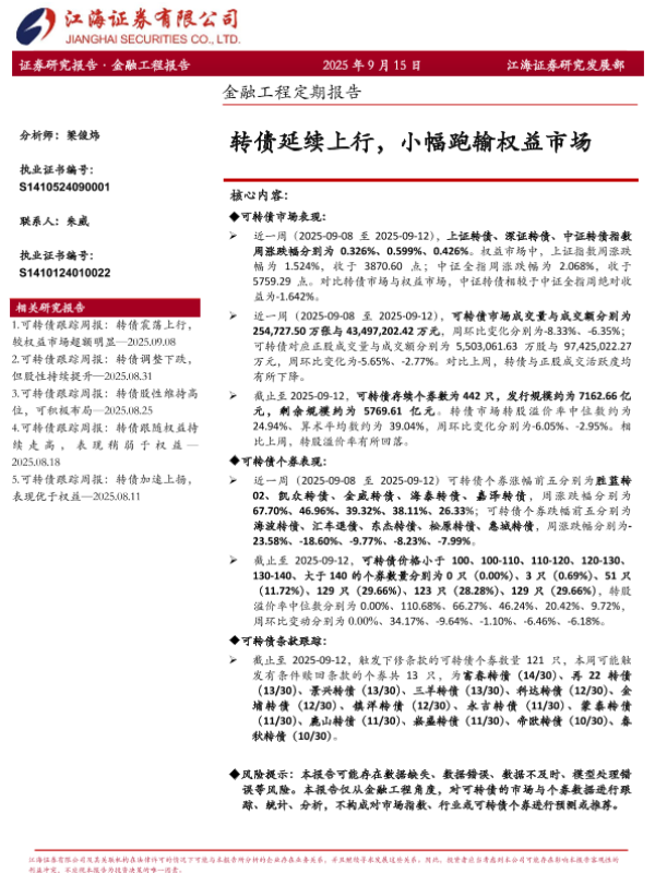
【江海证券】【202509】转债延续上行,小幅跑输权益市场-12页 证券期货研究报告
江海证券 金融 2025年 PDF 2.99 MB
【天风证券】【202508】化工行业运行指标跟踪-2025年6月数据-38页 证券期货研究报告
天风证券 制造业 2025年 PDF 4.22 MB
【光大证券】【20241202】百强房企销售跟踪(2024年11月)-11页 行业研究
光大证券 建筑业 2024年 PDF 1.03 MB
【光大证券】【20211115】2021年10月汽车销量跟踪报告:10月新能源汽车产销同比翻倍,均创历史新高-16页 行业研究
光大证券 电力热力燃气水生产 2021年 PDF 1.43 MB
【光大证券】【20241203】打新市场跟踪月报:新股发行规模微增,首日涨幅维持较高水平-15页 行业研究
光大证券 文体娱乐 2024年 PDF 2.3 MB
【上海东亚期货】【202509】贵金属期货周报-15页 证券期货研究报告
上海东亚期货 金融 2025年 PDF 1.83 MB
【中泰证券】【202509】非银行业2Q25保险资金重仓流通股深度跟踪:重点加仓通信&银行,新进集中银行&医药-39页 证券期货研究报告
中泰证券 金融 2025年 PDF 3.11 MB
【国泰海通证券】【20250701】科创债市场跟踪与交易策略展望:科创债择券顺势而为-12页 证券期货研究报告
国泰海通证券 金融 2025年 PDF 3.32 MB
【兴业证券】【20250628】公募基金市场月度跟踪(2025年6月):主动权益基金战胜基准有多难?-17页 证券期货研究报告
兴业证券 金融 2025年 PDF 737.46 KB
您的下载额度已经用完啦!
别担心,下个月1号额度会自动刷新哦~ 期待下个月与您再次相遇,
一起探索更多行业洞察!