【58安居客研究院】【202603】好房子| 上海销售 TOP10新房户型解析:爆款背后的供需与新政逻辑-9页 市场调研
58安居客研究院 房地产 2026年 PDF 934.82 KB
【田佑龙】【2026】住宅设计原理和公司主要产品线-213页 培训材料
田佑龙 房地产 2026年 PDF 34.56 MB
【迈点研究院】【20241225】2024年中国住房租赁项目运营分析报告-27页 行业研究
迈点研究院 租赁商务服务 2024年 PDF 6.02 MB
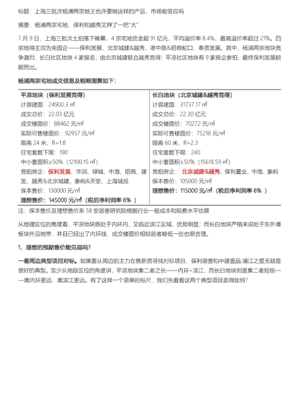
【58安居客研究院】【20240101】上海三批次杨浦两宗地王也许要做这样的产品,市场能答应吗-10页 行业研究
58安居客研究院 建筑业 2024年 PDF 3.28 MB
您的下载额度已经用完啦!
别担心,下个月1号额度会自动刷新哦~ 期待下个月与您再次相遇,
一起探索更多行业洞察!