【香港特别行政区政府】【202502】二零二五年經濟概況及二零二六年展望-158页 政策文件
香港特别行政区政府 公共管理社会组织 2025年 PDF 8.27 MB
【光大期货】【202603】光期研究:终端需求观察(第135期)-13页 证券期货研究报告
光大期货 建筑业 2026年 PDF 3.11 MB
【方正证券】【202603】方正研究|近期深度报告汇总(03.16-03.20)-9页 证券期货研究报告
方正证券 房地产 2026年 PDF 1.48 MB
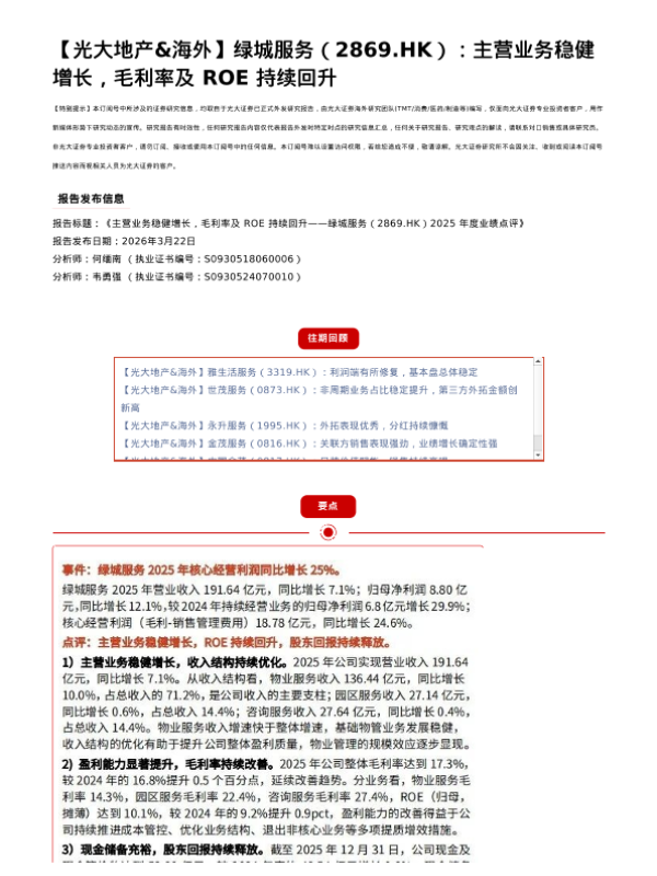
【光大证券】【202603】主营业务稳健增长,毛利率及 ROE 持续回升——绿城服务(2869.HK)2025 年度业绩点评-3页 公司研究
光大证券 房地产 2026年 PDF 571.13 KB
【世邦魏理仕】【202603】中国“十五五”规划解读|国家发展目标及其对房地产市场的影响-13页 行业研究
世邦魏理仕 房地产 2026年 PDF 10.41 MB
【华源证券】【202603】房地产行业周报(26/3/14-26/3/20)-15页 证券期货研究报告
华源证券 房地产 2026年 PDF 2.18 MB
【华源证券】【202603】建筑材料行业周报(26/03/16-26/03/22)-14页 证券期货研究报告
华源证券 建筑业 2026年 PDF 2.03 MB
【中银证券】【202603】房地产行业第12周周报(2026年 3 月 14日-2026年 3月 20日)-26页 证券期货研究报告
中银证券 房地产 2026年 PDF 1.22 MB
【华源证券】【202603】华源晨会精粹 20260323-13页 证券期货研究报告
华源证券 金融 2026年 PDF 496.33 KB
【太平洋证券】【2025】招商蛇口2025年报点评:拿地聚焦核心,行业排名提升-5页 证券期货研究报告
太平洋证券 房地产 2025年 PDF 857.78 KB
【太平洋证券】【202603】申万一级房地产偏离修复模型(回调型分档止损)效果点评-4页 证券期货研究报告
太平洋证券 房地产 2026年 PDF 598.7 KB
【国盛证券】【202603】2026W11:如何理解“38号文”土地增存挂钩制度?-16页 证券期货研究报告
国盛证券 房地产 2026年 PDF 1.15 MB
您的下载额度已经用完啦!
别担心,下个月1号额度会自动刷新哦~ 期待下个月与您再次相遇,
一起探索更多行业洞察!