【华福证券】【202602】上海启动二手房收购试点,期待政策力度进一步加大-11页 证券期货研究报告
华福证券 制造业 2026年 PDF 1.55 MB
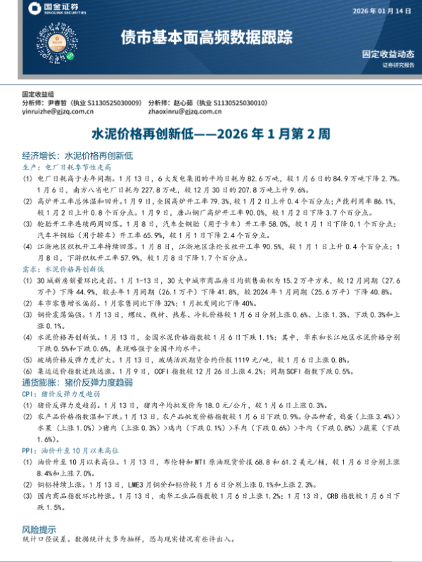
【国金证券】【202601】债市基本面高频数据跟踪2026年1月第2周-12页 证券期货研究报告
国金证券 建筑业 2026年 PDF 2.02 MB
【华福证券】【202512】内需政策预期加强,北京进一步放松限购-11页 证券期货研究报告
华福证券 制造业 2025年 PDF 1.59 MB
【华福证券】【202512】开竣工数据继续走弱,亟待稳地产政策加码-11页 证券期货研究报告
华福证券 建筑业 2025年 PDF 1.6 MB
【华福证券】【202512】建筑材料行业定期报告-11页 证券期货研究报告
华福证券 制造业 2025年 PDF 1.88 MB
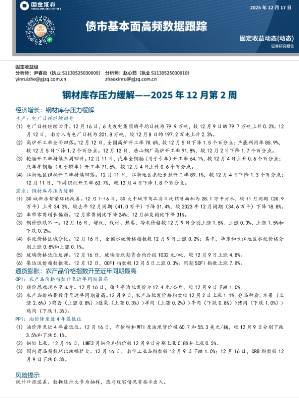
【国金证券】【202512】钢材库存压力缓解——2025年12月第2周-12页 证券期货研究报告
国金证券 制造业 2025年 PDF 2.06 MB
【国金证券】【202511】20251109-国金证券-非金属建材周观点:回顾美元加息对非洲的影响,钙钛矿发展关注TCO玻璃.pdf-18页 证券期货研究报告
国金证券 制造业 2025年 PDF 2.72 MB
【华西证券】【202511】建筑材料行业:海外业务延续高景气,关注出海核心标的-21页 证券期货研究报告
华西证券 建筑业 2025年 PDF 2.6 MB
【华西证券】【202508】1-7月水、电固投高增,关注区域基建板块-21页 证券期货研究报告
华西证券 建筑业 2025年 PDF 3.8 MB
【华福证券】【202508】1-7月开竣工继续下行,水泥玻璃价格仍偏弱-11页 证券期货研究报告
华福证券 制造业 2025年 PDF 3.52 MB
【华西证券】【202507】雅下水电站开工,重点关注水电施工龙头-20页 证券期货研究报告
华西证券 水利环境公共设施 2025年 PDF 3.61 MB
【光大证券】【20240812】建材、建筑及基建公募REITs周报:深圳安居集团拟开展收储,华东区域水泥价格再度回落-17页 行业研究
光大证券 建筑业 2024年 PDF 2.41 MB
您的下载额度已经用完啦!
别担心,下个月1号额度会自动刷新哦~ 期待下个月与您再次相遇,
一起探索更多行业洞察!