【格林大华期货】【202602】EIA原油周度数据报告-1页 证券期货研究报告
格林大华期货 采矿业 2026年 PDF 356.4 KB
【中信期货】【202601】EIA周度数据_汽油库存压力续增-1页 证券期货研究报告
中信期货 采矿业 2026年 PDF 534.19 KB
【格林大華期貨有限公司】【202510】EIA原油周度數據報告-1页 证券期货研究报告
格林大華期貨有限公司 采矿业 2025年 PDF 400.89 KB
【光大证券】【20201026】美国疫情持续加剧,汽油库存创近半年来最大增幅-12页 行业研究
光大证券 采矿业 2020年 PDF 2.05 MB
【海通证券】【20190126】原油周观点:委内瑞拉局势恶化,美汽油库存创5年新高-15页 行业研究
海通证券 采矿业 2019年 PDF 1.85 MB
【J.P. Morgan】【20240417】JPMorgan Econ FI-Oil Demand Tracker Global flight activity surpasses pre-pandemic levels-12页 行业研究
J.P. Morgan 电力热力燃气水生产 2024年 PDF 1.6 MB
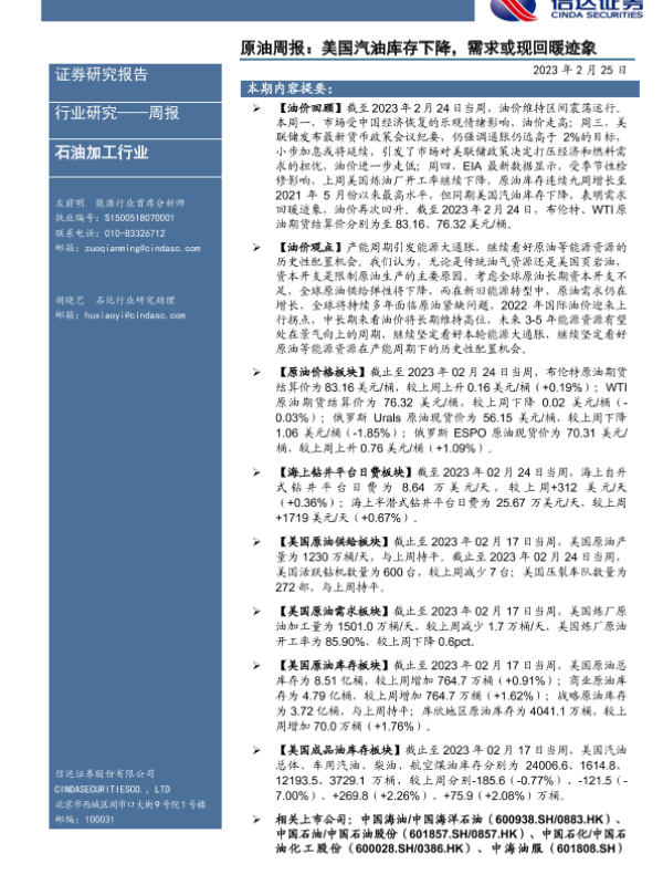
【信达证券】【20230225】原油周报:美国汽油库存下降,需求或现回暖迹象-26页 行业研究
信达证券 电力热力燃气水生产 2023年 PDF 3.84 MB
您的下载额度已经用完啦!
别担心,下个月1号额度会自动刷新哦~ 期待下个月与您再次相遇,
一起探索更多行业洞察!