【广西华南技术交易所(广西知识产权交易中心)】【202508】电动自行车产业双五星专利推广手册-13页 技术文档
广西华南技术交易所(广西知识产权交易中心) 制造业 2025年 PDF 650.82 KB
【广西华南技术交易所(广西知识产权交易中心)】【202508】电动自行车产业8双五星一专利推广手册-13页 技术文档
广西华南技术交易所(广西知识产权交易中心) 制造业 2025年 PDF 546.97 KB
【光大证券】【20210530】“绿色智行”之汽车自动驾驶产业链深度报告(一):科技出行,蔚然成风-57页 行业研究
光大证券 信息技术 2021年 PDF 4.32 MB
【深圳市城市管理和综合执法局&深圳市规划和自然资源局】【202503】深圳市休闲骑行道专项规划(2025—2035年)-53页 政策文件
深圳市城市管理和综合执法局&深圳市规划和自然资源局 水利环境公共设施 2025年 PDF 2.17 MB
【艾瑞咨询】【20250414】2024-2025年中国共享电单车行业研究报告-42页 行业研究
艾瑞咨询 交通运输仓储邮政 2025年 PDF 2.15 MB
【中国社会科学院】【2021】2021城市美好出行洞察报告-47页 市场调研
中国社会科学院 交通运输仓储邮政 2021年 PDF 19.51 MB
【银河证券】【20190304】交通运输行业周报:共享单车市场格局正在重构,绿色出行领域投资机会依然值得关注-22页 行业研究
银河证券 金融 2019年 PDF 1.03 MB
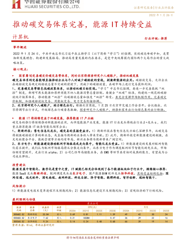
【华西证券】【20220126】推动碳交易体系完善,能源IT持续受益-4页 行业研究
华西证券 电力热力燃气水生产 2022年 PDF 640.65 KB
【交通运输部科学研究院】【2021】能源基金会-绿色出行创建标准和配套政策研究报告-77页 行业研究
交通运输部科学研究院 交通运输仓储邮政 2021年 PDF 2.1 MB
【碳普惠合作网络】【20220615】数字化工具助力公众绿色出行研究报告-34页 行业研究
碳普惠合作网络 交通运输仓储邮政 2022年 PDF 3.54 MB
【东方证券】【20190603】20190603-东方证券-新能源汽车产业链行业周报(5月第5周):绿色出行行动计划发布,充电设施建设再升级-25页 行业研究
东方证券 电力热力燃气水生产 2019年 PDF 1.39 MB
【广发证券】【20200531】绿色出行,关注“国六”及汽车电动化带来的产业发展趋势-19页 行业研究
广发证券 制造业 2020年 PDF 2.36 MB
您的下载额度已经用完啦!
别担心,下个月1号额度会自动刷新哦~ 期待下个月与您再次相遇,
一起探索更多行业洞察!