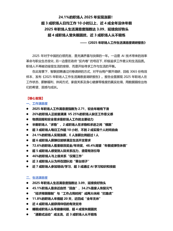
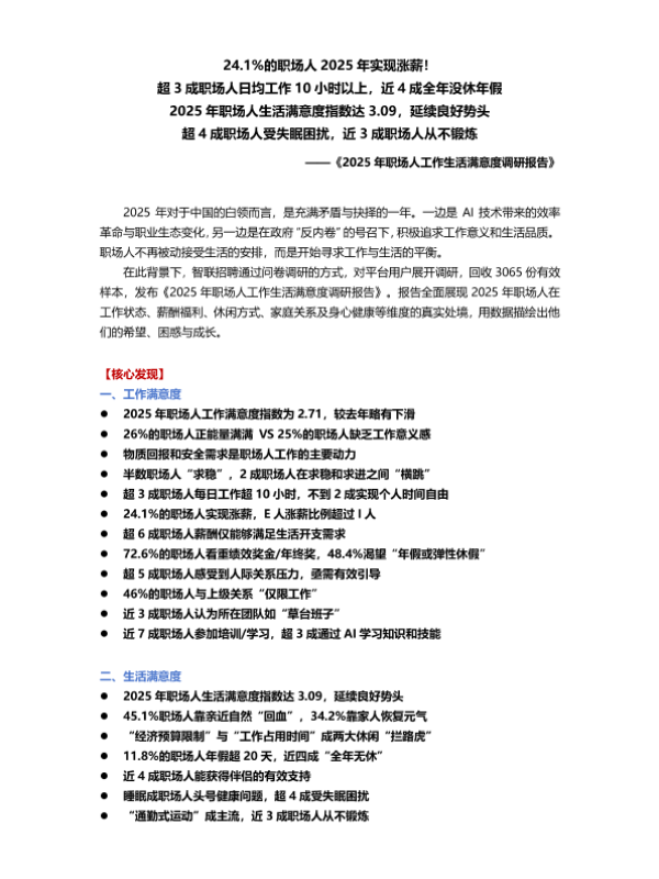
【智联招聘】【2025】2025年职场人工作生活满意度调研报告-19页 市场调研
智联招聘 信息技术 2025年 PDF 1.47 MB
智联招聘 信息技术 2025年 PDF 1.53 MB
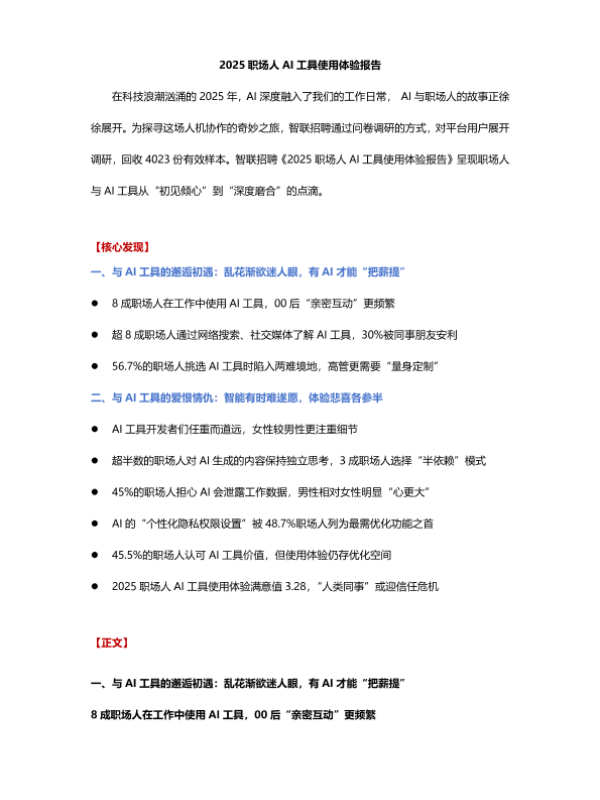
【智联招聘】【2025】2025职场人AI工具使用体验报告-9页 市场调研
智联招聘 信息技术 2025年 PDF 2.45 MB
【智联招聘】【2025】2025职场人面试体验感调查报告-9页 市场调研
【第一财经商业数据中心】【20210604】2021短视频直播斜杠职场人图鉴-32页 行业研究
第一财经商业数据中心 信息技术 2021年 PDF 4.01 MB
【后浪研究所】【20240624】2024打工人周末外出报告-10页 市场调研
后浪研究所 文体娱乐 2024年 PDF 7.1 MB
【拉勾招聘&我爱我家】【20240610】2024年一线及新一线城市职场人租房洞察报告-23页 市场调研
拉勾招聘&我爱我家 建筑业 2024年 PDF 3.4 MB
【拉勾招聘大数据研究院】【20240511】2024年职场人小长假出行洞察报告-16页 市场调研
拉勾招聘大数据研究院 信息技术 2024年 PDF 1.84 MB
【智联招聘】【202312】2023中国年度最佳雇主评选报告-52页 市场调研
智联招聘 信息技术 2023年 PDF 5.53 MB
【后浪研究院】【20230623】2023年轻人通勤报告-11页 市场调研
后浪研究院 交通运输仓储邮政 2023年 PDF 5.13 MB
【南方周末&拜耳】【20230412】2023打工人胃健康洞察报告-27页 市场调研
南方周末&拜耳 公共管理社会组织 2023年 PDF 3.04 MB
【湛庐文化】【2023】2023职场人阅读报告-20页 市场调研
湛庐文化 教育 2023年 PDF 2.14 MB
您的下载额度已经用完啦!
别担心,下个月1号额度会自动刷新哦~ 期待下个月与您再次相遇,
一起探索更多行业洞察!