【国金证券】【202603】量化配置视野_3月推荐提升高股息资产配置比例-13页 证券期货研究报告
国金证券 金融 2026年 PDF 2.15 MB
【东方证券】【202602】低利率环境,红利投资需要择时-16页 证券期货研究报告
东方证券 金融 2026年 PDF 794.6 KB
【国金证券】【202601】量化配置视野_积极增配A股权益资产-13页 证券期货研究报告
国金证券 金融 2026年 PDF 2.18 MB
【国金证券】【202509】AI模型提升黄金配置比例-251013-国金证券-11页 证券期货研究报告
国金证券 金融 2025年 PDF 2.93 MB
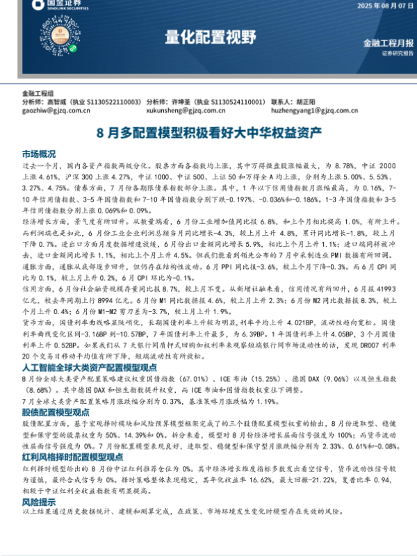
【国金证券】【202508】量化配置视野:8月多配置模型积极看好大中华权益资产-11页 证券期货研究报告
国金证券 金融 2025年 PDF 3.05 MB
【国金证券】【202512】量化配置视野_AI配置模型12月提升国内权益配比-11页 证券期货研究报告
国金证券 金融 2025年 PDF 2.32 MB
【平安证券】【20230913】量化资产配置系列报告之三:赔率因子在大类资产和行业轮动策略运用-19页 行业研究
平安证券 金融 2023年 PDF 2.35 MB
【国金证券】【20221209】Beta猎手系列:基于动态宏观事件因子的股债轮动策略-18页 行业研究
国金证券 金融 2022年 PDF 2.44 MB
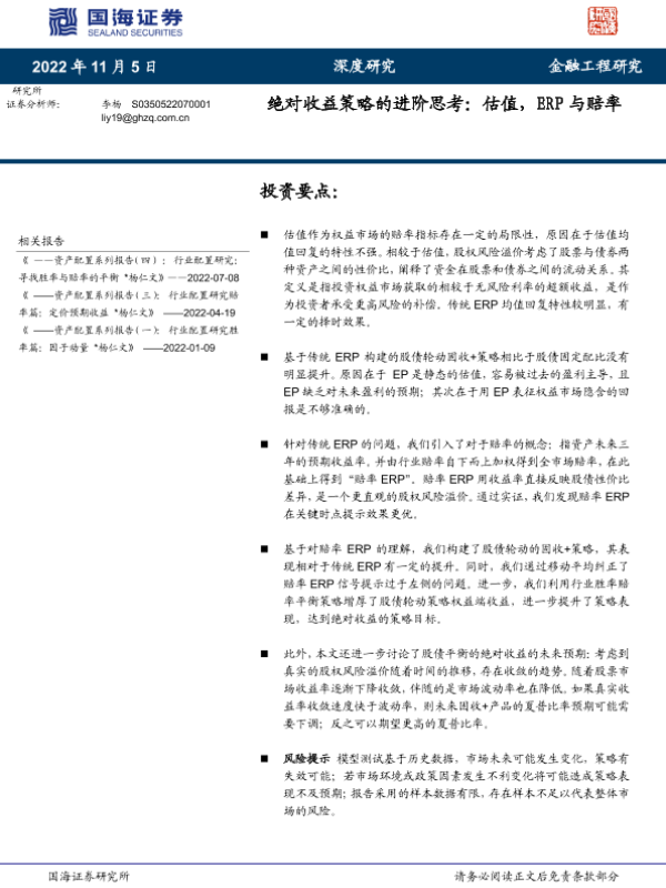
【国海证券】【20221105】绝对收益策略的进阶思考:估值,ERP与赔率-28页 行业研究
国海证券 金融 2022年 PDF 3.08 MB
【兴业证券】【20210812】非线性性价比股债轮动组合-27页 行业研究
兴业证券 金融 2021年 PDF 2.92 MB
您的下载额度已经用完啦!
别担心,下个月1号额度会自动刷新哦~ 期待下个月与您再次相遇,
一起探索更多行业洞察!