【联储证券】【20231214】11月美国非农点评:罢工潮退,就业暂时走强-10页 宏观策略
联储证券 金融 2023年 PDF 1.12 MB
【华安证券】【20250704】6月美国非农就业数据点评:强非农并非7月降息的阻碍-10页 证券期货研究报告
华安证券 金融 2025年 PDF 2.37 MB
【开源证券】【20250704】美国6月非农就业数据点评:政府就业支撑美国6月非农再超预期-11页 宏观策略
开源证券 公共管理社会组织 2025年 PDF 2.29 MB
【华创证券】【20250405】3月美国非农数据点评:稳健非农,难解市场担忧-12页 宏观策略
华创证券 金融 2025年 PDF 2.72 MB
【Mercer】【2021】2021互联网行业Post Survey-33页 行业研究
Mercer 信息技术 2021年 PDF 6.51 MB
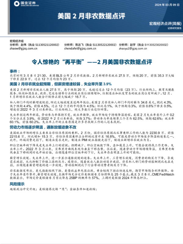
【国金证券】【202403】2月美国非农数据点评:令人惊艳的“再平衡”-10页 宏观策略
国金证券 金融 2024年 PDF 2.24 MB
【中银证券】【20240213】美国劳动力市场简介和展望-34页 行业研究
中银证券 金融 2024年 PDF 5.49 MB
【光辉国际】【20241215】2024新兴薪酬趋势与薪资增长预测全球整体薪酬动向调研报告-87页 市场调研
光辉国际 信息技术 2024年 PDF 7.12 MB
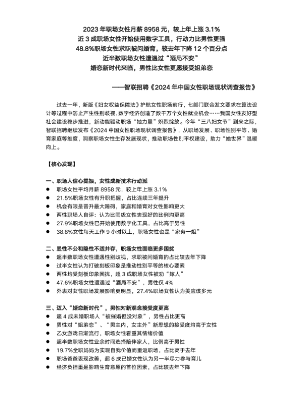
【智联招聘】【20240308】2024中国女性职场现状调查报告-16页 市场调研
智联招聘 信息技术 2024年 PDF 2.25 MB
【东北证券】【20240406】3月非农数据点评:非农数据为何再超预期?-8页 宏观策略
东北证券 金融 2024年 PDF 721.31 KB
【开源证券】【20250208】美国1月非农就业数据点评:失业率走低或强化美联储3月暂停降息意愿-10页 宏观策略
开源证券 金融 2025年 PDF 2.27 MB
【东北证券】【20241102】10月非农数据点评:暂时性冲击主导非农大跌-10页 行业研究
东北证券 公共管理社会组织 2024年 PDF 2.36 MB
您的下载额度已经用完啦!
别担心,下个月1号额度会自动刷新哦~ 期待下个月与您再次相遇,
一起探索更多行业洞察!