【苏豪弘业期货股份有限公司】【202403】库存持续累积铅承压寻底-13页 证券期货研究报告
苏豪弘业期货股份有限公司 采矿业 2024年 PDF 2.43 MB
【国投证券】【202603】收购铅银矿山,全链布局有望打开成长空间-25页 证券期货研究报告
国投证券 采矿业 2026年 PDF 4.24 MB
【弘业期货金融研究院】【202403】沪铅低位宽幅震荡-13页 证券期货研究报告
弘业期货金融研究院 采矿业 2024年 PDF 2.4 MB
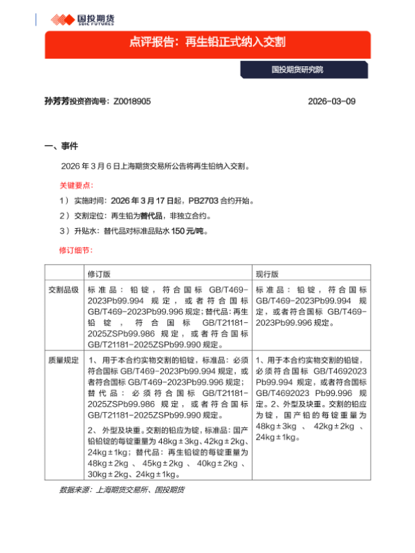
【国投期货】【202603】再生铅正式纳入交割-3页 证券期货研究报告
国投期货 制造业 2026年 PDF 374.23 KB
【东证期货】【202603】海外铅锌矿企业季度运营分析:锌矿产量指引下降,TC反弹空间或有限-15页 证券期货研究报告
东证期货 采矿业 2026年 PDF 3.94 MB
【弘业期货金融研究院】【202602】沪铅弱势震荡难改-13页 证券期货研究报告
弘业期货金融研究院 制造业 2026年 PDF 2.39 MB
【国泰君安期货】【202602】铅:国内库存增加,价格承压-2页 证券期货研究报告
国泰君安期货 采矿业 2026年 PDF 633.71 KB
【国泰君安期货】【202602】铅:缺乏驱动,价格震荡-2页 证券期货研究报告
国泰君安期货 采矿业 2026年 PDF 636.98 KB
【铜冠金源期货】【202602】市场交投热情降温锌铅价格承压回落-2页 证券期货研究报告
铜冠金源期货 采矿业 2026年 PDF 155.63 KB
【铜冠金源期货】【202601】沪铅维持整数关口盘整 沪锡交投偏多氛围不改-2页 证券期货研究报告
铜冠金源期货 采矿业 2026年 PDF 178.02 KB
【国泰君安期货】【202601】铅:海外库存减少,支撑价格-2页 证券期货研究报告
国泰君安期货 采矿业 2026年 PDF 636.87 KB
【国泰君安期货】【202601】铅:LME库存减少,支撑价格-2页 证券期货研究报告
国泰君安期货 采矿业 2026年 PDF 638.37 KB
您的下载额度已经用完啦!
别担心,下个月1号额度会自动刷新哦~ 期待下个月与您再次相遇,
一起探索更多行业洞察!