【海通证券】【20230407】浅谈CTA策略的前世今生-25页 行业研究
海通证券 金融 2023年 PDF 2.54 MB
【中信建投期货】【20240304】【金工简评】市场涨跌参半,成交量变化率分化-11页 行业研究
中信建投期货 金融 2024年 PDF 1.04 MB
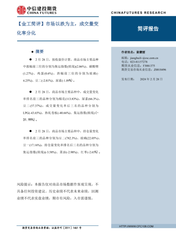
【中信建投期货】【20240228】【金工简评】市场以跌为主,成交量变化率分化-11页 行业研究
【中信建投期货】【20240228】【金工简评】市场以涨为主,黑色系领涨-11页 行业研究
中信建投期货 金融 2024年 PDF 1.03 MB
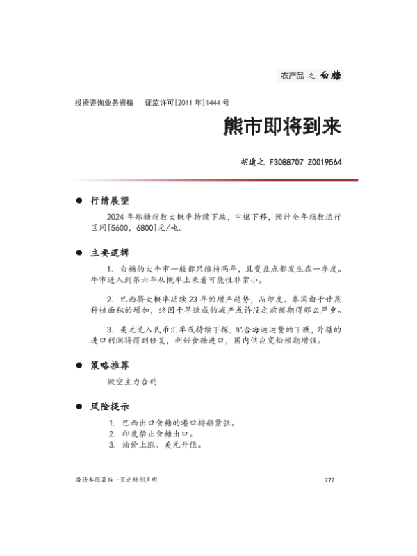
【中财期货】【20231229】2024白糖投资策略年报:熊市即将到来-11页 行业研究
中财期货 金融 2023年 PDF 2.14 MB
【银河期货】【20230514】短期宽幅震荡,关注sf_sm价差走扩-37页 行业研究
银河期货 金融 2023年 PDF 1.08 MB
【信达期货】【20220811】商品期货指数持仓量跟踪-57页 行业研究
信达期货 金融 2022年 PDF 6.94 MB
【中信期货】【20220613】商品CTA专题报告:期货择时系列(二),复合中短周期双均线策略简览-25页 行业研究
中信期货 金融 2022年 PDF 2.32 MB
您的下载额度已经用完啦!
别担心,下个月1号额度会自动刷新哦~ 期待下个月与您再次相遇,
一起探索更多行业洞察!