【华泰证券】【20240721】房地产专题研究:新政后有所改善,关注持续性-21页 行业研究
华泰证券 建筑业 2024年 PDF 1.81 MB
【国金期货】【20250813】玻璃期货日报-3页 证券期货研究报告
国金期货 制造业 2025年 PDF 711.73 KB
【华泰期货】【20250813】纯苯苯乙烯日报_纯苯苯乙烯区间震荡_等待下游采购进一步抬升-14页 证券期货研究报告
华泰期货 制造业 2025年 PDF 2.93 MB
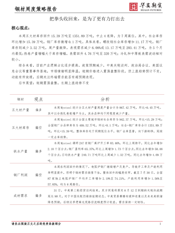
【华安期货】【20250804】钢材周度策略报告-13页 证券期货研究报告
华安期货 制造业 2025年 PDF 8.47 MB
【信达证券】【20250706】高温催动日耗抬升,去库深化煤价走强-31页 行业研究
信达证券 采矿业 2025年 PDF 1.79 MB
【华泰证券】【20250629】基础材料行业金价或偏强,基本金属或有调整风险-14页 证券期货研究报告
华泰证券 制造业 2025年 PDF 766.88 KB
【克而瑞研究中心】【20250806】半年末50城库存整体下行,但外围区域去化压力不减-6页 行业研究
克而瑞研究中心 房地产 2025年 PDF 1.5 MB
【银河期货】【20250708】红枣专题_红枣行情分析-10页 证券期货研究报告
银河期货 金融 2025年 PDF 2.75 MB
【安粮期货】【20250706】沪铜期货周报_综述_关注沪铜8万上方的压力-5页 证券期货研究报告
安粮期货 金融 2025年 PDF 672.62 KB
【东亚期货】【20250704】黑色建材周报—纯碱-16页 证券期货研究报告
东亚期货 金融 2025年 PDF 2.05 MB
【华联期货】【20250622】成本端支撑增强_聚烯烃价格重心或上移-36页 证券期货研究报告
华联期货 金融 2025年 PDF 834.72 KB
【国金期货】【20250611】PTA日度报告-3页 证券期货研究报告
国金期货 金融 2025年 PDF 741.34 KB
您的下载额度已经用完啦!
别担心,下个月1号额度会自动刷新哦~ 期待下个月与您再次相遇,
一起探索更多行业洞察!