【银河证券】【20230219】持续推进农业绿色发展,乡镇环保下沉市场值得关注-13页 行业研究
银河证券 公共管理社会组织 2023年 PDF 1.06 MB
【国盛证券】【20210829】环保工程及服务行业周报:“十四五”黄河保护方案促行业空间释放-14页 行业研究
国盛证券 公共管理社会组织 2021年 PDF 1.44 MB
【安信证券】【20210417】环保及公用事业周报:生态环境保护工作有序推进,政策引领行业发展-21页 行业研究
安信证券 电力热力燃气水生产 2021年 PDF 2.01 MB
【安信证券】【20210321】环保及公用事业周报:多地落实十四五规划新政,环保领域发展可期-18页 行业研究
安信证券 公共管理社会组织 2021年 PDF 1.71 MB
【信达证券】【20240221】兴蓉环境:水务主业稳健增长,分红潜力有望提升-30页 行业研究
信达证券 公共管理社会组织 2024年 PDF 1.96 MB
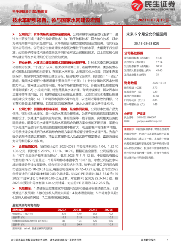
【民生证券】【20230719】科净源投资价值分析报告:技术革新引领者,参与国家水网建设宏图-55页 行业研究
民生证券 金融 2023年 PDF 4.5 MB
【中信建投证券】【20240602】环保行业:海绵城市政策机制清单发布,污水处理环境监测需求有望提升-12页 行业研究
中信建投证券 公共管理社会组织 2024年 PDF 4.84 MB
【亚洲开发银行(Asian Development Bank)】【202404】农业部门的污染特征和量化-58页 行业研究
亚洲开发银行(Asian Development Bank) 金融 2024年 PDF 3.45 MB
【国海证券】【20230130】环保行业&专精特新周报:建制镇生活污水垃圾处理能力有望提升-16页 行业研究
国海证券 金融 2023年 PDF 1.34 MB
您的下载额度已经用完啦!
别担心,下个月1号额度会自动刷新哦~ 期待下个月与您再次相遇,
一起探索更多行业洞察!