【西南证券】【202211】交运行业2022Q3持仓分析:油轮运输景气上行,交运配比环比续增-18页 行业研究
西南证券 金融 2022年 PDF 1.66 MB
【东吴证券】【20221107】传媒行业2022Q3业绩综述:逆风环境拖累利润率,底部看好业绩及估值修复-23页 行业研究
东吴证券 文体娱乐 2022年 PDF 2.46 MB
【零壹智库】【202210】中国元宇宙&数字藏品融资概况(2022Q3)-6页 行业研究
零壹智库 信息技术 2022年 PDF 2.49 MB
【云合数据】【2022】2022Q3 综艺网播表现及用户分析报告-12页 市场调研
云合数据 文体娱乐 2022年 PDF 3.79 MB
【云合数据】【2022】2022Q3连续剧网播表现及用户分析报告-17页 市场调研
云合数据 文体娱乐 2022年 PDF 4.82 MB
【申万宏源】【20221012】计算机行业2022Q3业绩前瞻:预计22Q3将迎来行业利润增速转正拐点!-21页 行业研究
申万宏源 信息技术 2022年 PDF 3.25 MB
【艺恩】【202210】2022年Q3剧集市场研究报告-23页 市场调研
艺恩 文体娱乐 2022年 PDF 3.21 MB
【山西证券】【20221106】纺织服装行业周报:22Q3品牌服饰营收表现环比改善,关注低估值制造龙头-28页 行业研究
山西证券 制造业 2022年 PDF 1.72 MB
【惠誉博华】【20220930】银行间市场个贷ABS超额利差报告2022Q3-8页 行业研究
惠誉博华 金融 2022年 PDF 3.65 MB
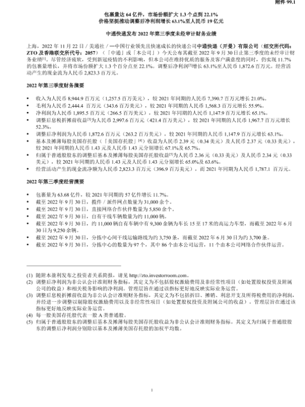
【中通快递(开曼)有限公司】【20221122】中通快递2022年第三季度未经审计财务业绩-13页 行业研究
中通快递(开曼)有限公司 交通运输仓储邮政 2022年 PDF 3.56 MB
【西南财经大学&蚂蚁集团】【20220101】疫情下中国家庭的财富变动趋势2022Q3-59页 行业研究
西南财经大学&蚂蚁集团 金融 2022年 PDF 2.71 MB
【东吴证券】【20221107】轻工制造行业2022Q3业绩综述-35页 行业研究
东吴证券 农林牧渔 2022年 PDF 3.04 MB
您的下载额度已经用完啦!
别担心,下个月1号额度会自动刷新哦~ 期待下个月与您再次相遇,
一起探索更多行业洞察!