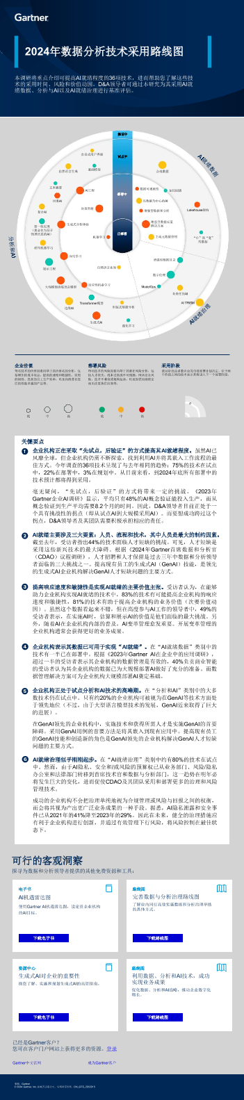
【Gartner】【20240101】2024年数据分析技术采用路线图-1页
Gartner 信息技术 2024年 PDF 1.14 MB
AI技术 企业治理 技术采用 数据分析 风险管理
您的下载额度已经用完啦!
别担心,下个月1号额度会自动刷新哦~ 期待下个月与您再次相遇,
一起探索更多行业洞察!