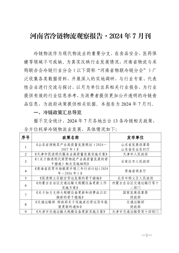
【河南省物流与采购联合会冷链行业分会】【202407】河南省冷链物流观察报告·2024年7月刊-13页
河南省物流与采购联合会冷链行业分会 交通运输仓储邮政 2024年 PDF 3.12 MB
冷库租赁 冷链物流 市场分析 政策汇总 运价指数
您的下载额度已经用完啦!
别担心,下个月1号额度会自动刷新哦~ 期待下个月与您再次相遇,
一起探索更多行业洞察!