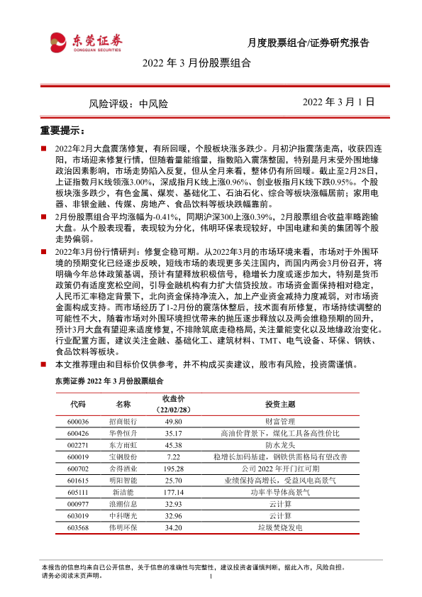
【东莞证券】【20220301】2022年3月份股票组合-15页
东莞证券 金融 2022年 PDF 2.2 MB
市场预测 投资建议 月度组合 股票分析 行业配置
您的下载额度已经用完啦!
别担心,下个月1号额度会自动刷新哦~ 期待下个月与您再次相遇,
一起探索更多行业洞察!