【网信证券】【20220207】20220207-网信证券-港股资讯晨报-3页
网信证券 金融 2022年 PDF 447.53 KB
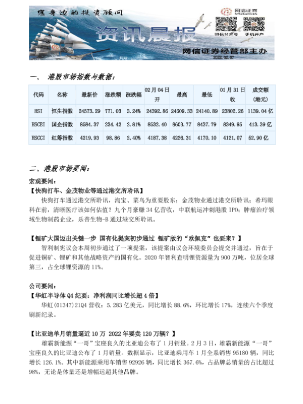
公司要闻 宏观经济 指数分析 港股市场 证券研究
您的下载额度已经用完啦!
别担心,下个月1号额度会自动刷新哦~ 期待下个月与您再次相遇,
一起探索更多行业洞察!