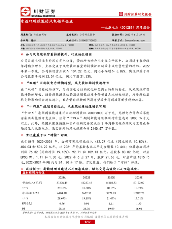
【川财证券】【20220627】20220627-川财证券-龙源电力-001289.SZ-深度报告:受益双碳政策的风电领军企业-17页
川财证券 电力热力燃气水生产 2022年 PDF 758.18 KB
双碳政策 新能源 电力行业 装机容量 风电
您的下载额度已经用完啦!
别担心,下个月1号额度会自动刷新哦~ 期待下个月与您再次相遇,
一起探索更多行业洞察!