【中泰证券】【20190422】农林牧渔行业:养猪股年报及1季报关键指标对比分析-11页
中泰证券 农林牧渔 2019年 PDF 1.45 MB
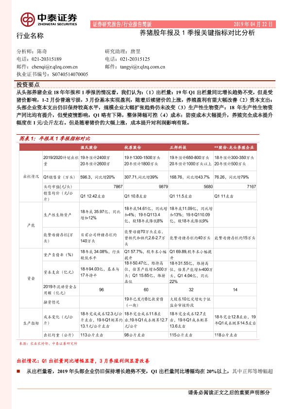
养猪企业 生产性生物资产 行业对比 财务分析 资本支出
您的下载额度已经用完啦!
别担心,下个月1号额度会自动刷新哦~ 期待下个月与您再次相遇,
一起探索更多行业洞察!