【千际投行】【2022】2022年IT服务行业研究报告-21页
千际投行 信息技术 2022年 PDF 4.59 MB
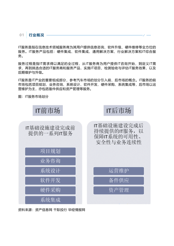
IT服务 咨询服务 市场划分 行业概况 解决方案
您的下载额度已经用完啦!
别担心,下个月1号额度会自动刷新哦~ 期待下个月与您再次相遇,
一起探索更多行业洞察!