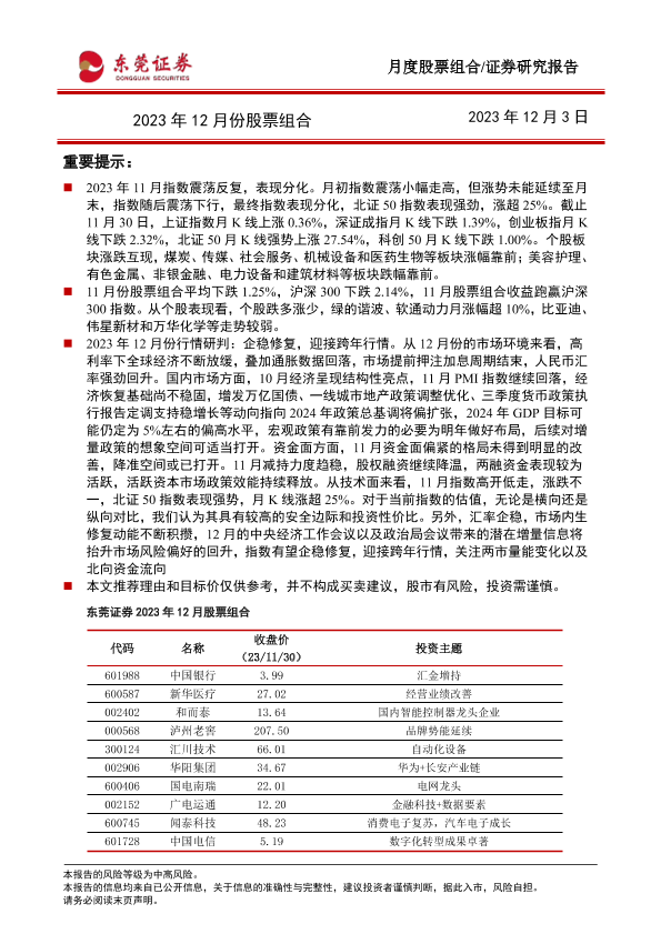
【东莞证券】【20231203】2023年12月份股票组合-16页
东莞证券 金融 2023年 PDF 1.23 MB
宏观经济 市场分析 投资建议 政策导向 股票组合
您的下载额度已经用完啦!
别担心,下个月1号额度会自动刷新哦~ 期待下个月与您再次相遇,
一起探索更多行业洞察!