【All View Cloud】【202303】【奥维报告】AVC-2023年2月精装地产奥维观察-工程版-13页
All View Cloud 建筑业 2023年 PDF 2.73 MB
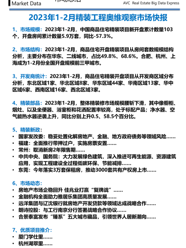
市场动态 市场数据 房地产政策 精装地产 项目推介
您的下载额度已经用完啦!
别担心,下个月1号额度会自动刷新哦~ 期待下个月与您再次相遇,
一起探索更多行业洞察!