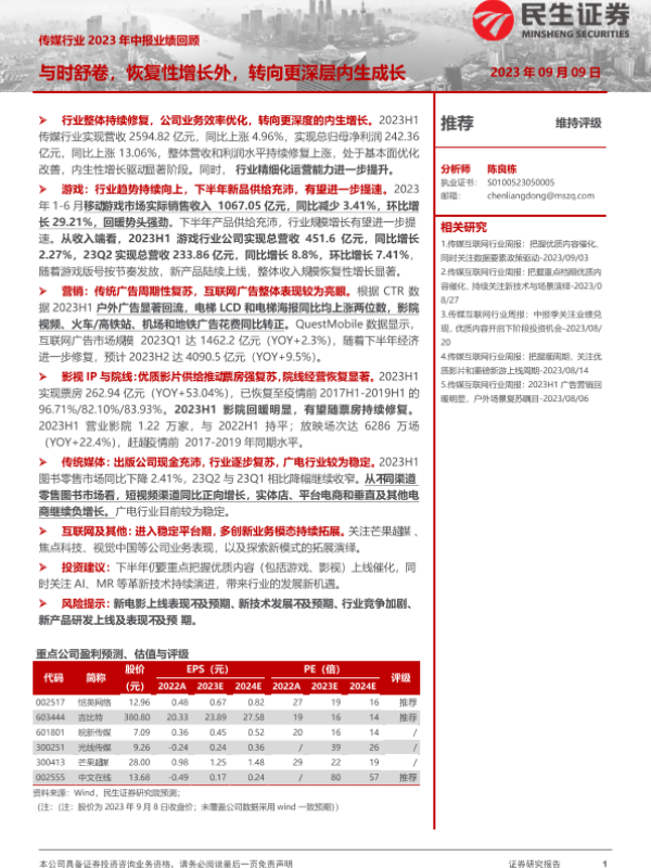
【民生证券】【20230909】传媒行业2023年中报业绩回顾:与时舒卷,恢复性增长外,转向更深层内生成长-27页
民生证券 文体娱乐 2023年 PDF 2.45 MB
业绩回顾 传媒行业 内生成长 广告营销 游戏市场
您的下载额度已经用完啦!
别担心,下个月1号额度会自动刷新哦~ 期待下个月与您再次相遇,
一起探索更多行业洞察!