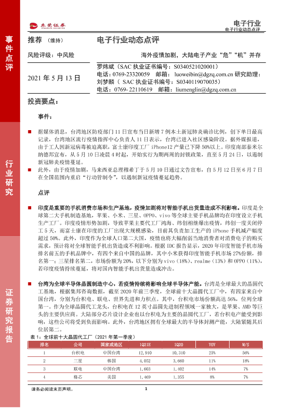
【东莞证券】【20210513】电子行业动态点评:海外疫情加剧,大陆电子产业“危”“机”并存-3页
东莞证券 信息技术 2021年 PDF 277.53 KB
供应链影响 半导体 智能手机 海外疫情 电子行业
您的下载额度已经用完啦!
别担心,下个月1号额度会自动刷新哦~ 期待下个月与您再次相遇,
一起探索更多行业洞察!