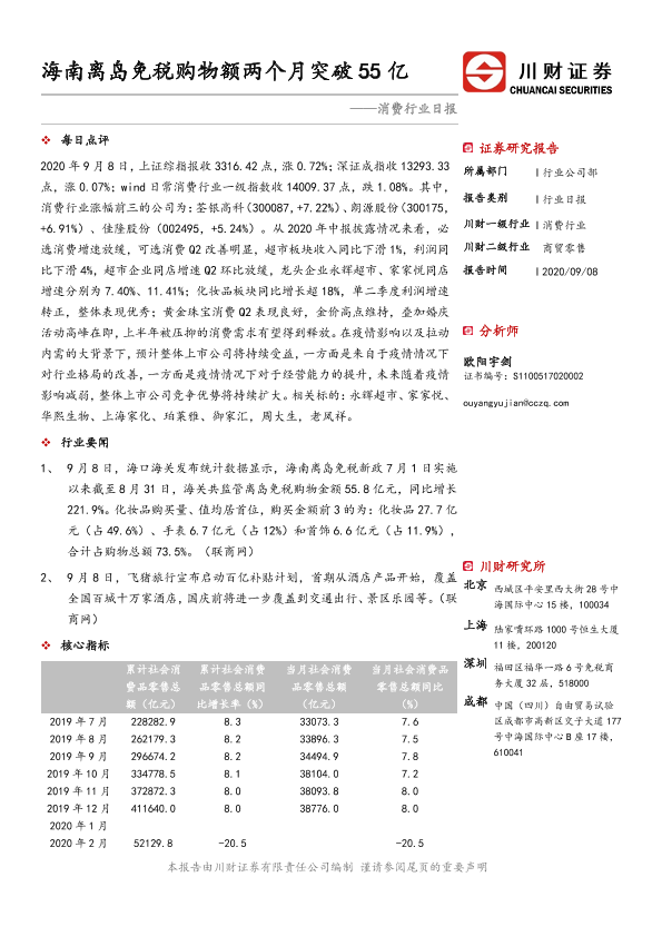
【川财证券】【20200908】消费行业日报:海南离岛免税购物额两个月突破55亿-3页
川财证券 批发零售 2020年 PDF 452.03 KB
商贸零售 政策效果 海南离岛免税 消费行业 购物额
您的下载额度已经用完啦!
别担心,下个月1号额度会自动刷新哦~ 期待下个月与您再次相遇,
一起探索更多行业洞察!