【中指研究院】【20190225】中国房地产政策跟踪报告-22页
中指研究院 建筑业 2019年 PDF 1.44 MB
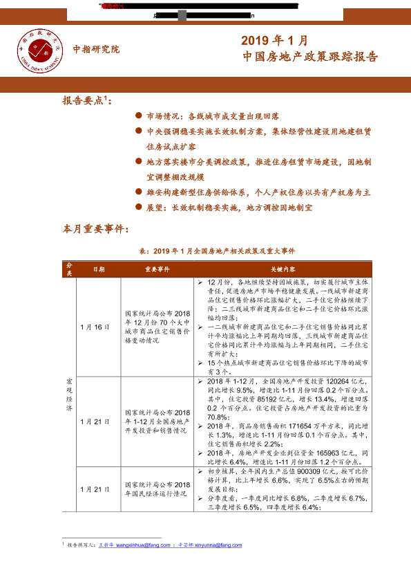
住房租赁 房地产政策 棚户区改造 长效机制 雄安新区
您的下载额度已经用完啦!
别担心,下个月1号额度会自动刷新哦~ 期待下个月与您再次相遇,
一起探索更多行业洞察!