【新世纪评级】【202503】信用等级集中度和区分度分析-7页
新世纪评级 金融 2025年 PDF 2.21 MB
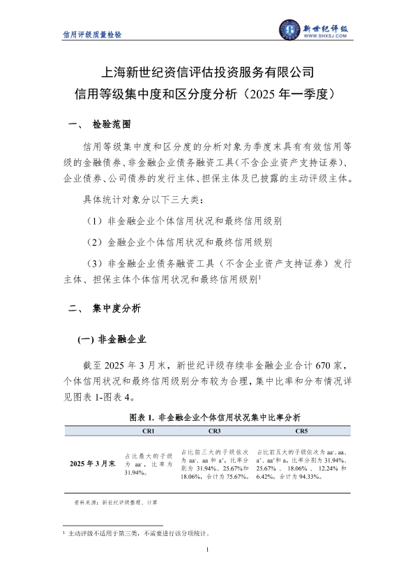
信用评级 区分度分析 金融企业 集中度分析 非金融企业
您的下载额度已经用完啦!
别担心,下个月1号额度会自动刷新哦~ 期待下个月与您再次相遇,
一起探索更多行业洞察!