【千际投行】【20221012】2022年人工景点行业研究报告-28页
千际投行 文体娱乐 2022年 PDF 5.37 MB
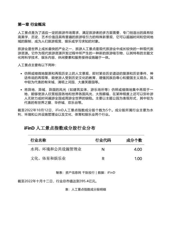
主题公园 产业发展 人工景点 文化旅游 旅游业
您的下载额度已经用完啦!
别担心,下个月1号额度会自动刷新哦~ 期待下个月与您再次相遇,
一起探索更多行业洞察!