【华宝证券】【20230109】ESG专题报告:多维度价值导向的投资理念和策略分析-23页
华宝证券 金融 2023年 PDF 2.65 MB
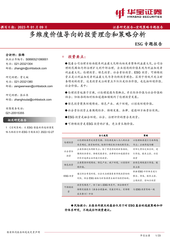
ESG投资 公司治理 可持续投资 社会责任投资 绿色投资
您的下载额度已经用完啦!
别担心,下个月1号额度会自动刷新哦~ 期待下个月与您再次相遇,
一起探索更多行业洞察!