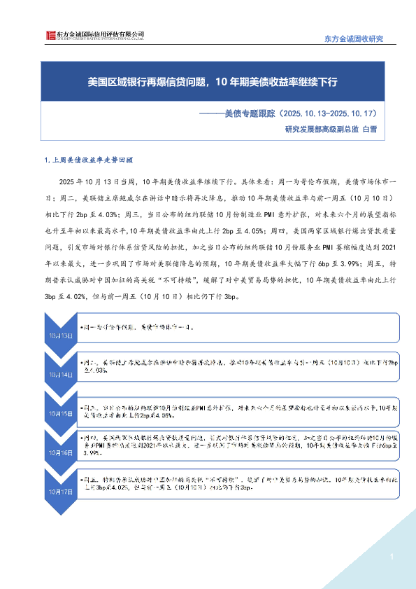
【东方金诚】【202510】美国区域银行再爆信贷问题,10年期美债收益率继续下行——美债专题跟踪(2025.10.13-2025.10.17)-4页
东方金诚 金融 2025年 PDF 941.48 KB
中美利差 信贷风险 经济数据 美联储降息预期 美债收益率
您的下载额度已经用完啦!
别担心,下个月1号额度会自动刷新哦~ 期待下个月与您再次相遇,
一起探索更多行业洞察!