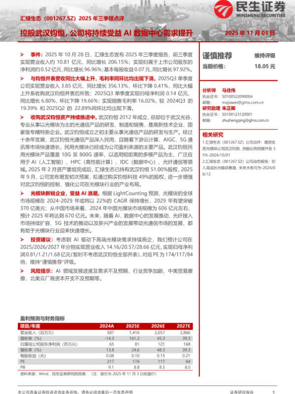
【民生证券】【202511】汇绿生态(001267.SZ)2025年三季报点评-3页
民生证券 信息技术 2025年 PDF 657.66 KB
光模块 业绩增长 AI 并购重组 数据中心
您的下载额度已经用完啦!
别担心,下个月1号额度会自动刷新哦~ 期待下个月与您再次相遇,
一起探索更多行业洞察!