【国泰君安期货】【202512】铅:库存减少,支撑价格震荡-2页
国泰君安期货 采矿业 2025年 PDF 642.86 KB
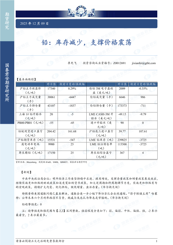
价格震荡 铅 库存减少 期货研究 基本面跟踪
您的下载额度已经用完啦!
别担心,下个月1号额度会自动刷新哦~ 期待下个月与您再次相遇,
一起探索更多行业洞察!