【国泰君安期货】【202512】原油_再转弱势_酌情追空-6页
国泰君安期货 采矿业 2025年 PDF 707.89 KB
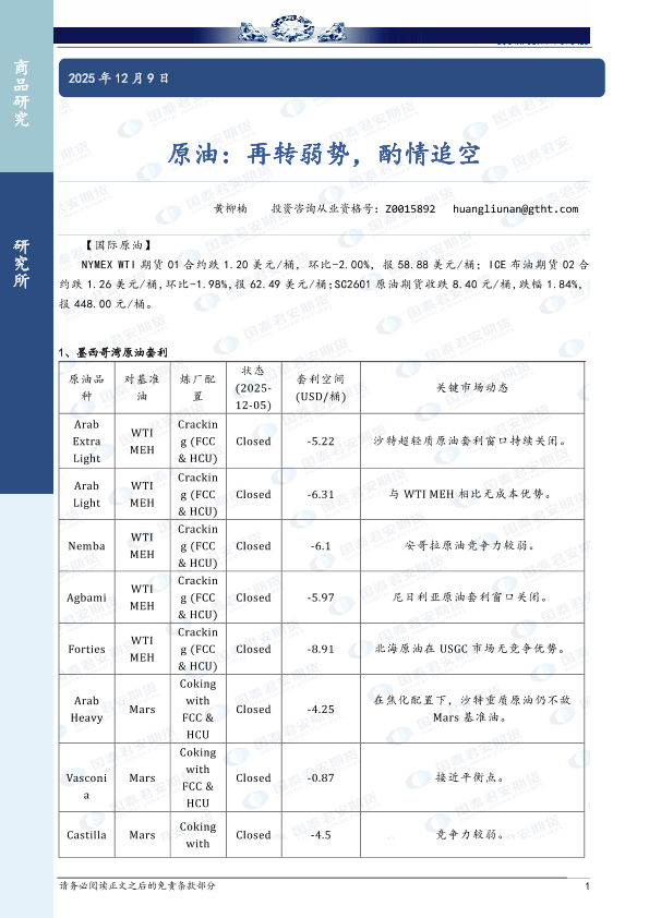
原油 能源 套利分析 期货研究 市场动态
您的下载额度已经用完啦!
别担心,下个月1号额度会自动刷新哦~ 期待下个月与您再次相遇,
一起探索更多行业洞察!