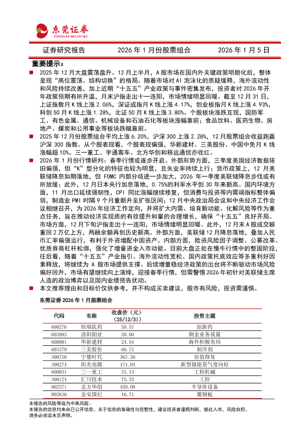
【东莞证券】【202601】2026年1月份股票组合-16页
东莞证券 制造业 2026年 PDF 895.59 KB
市场预测 股票组合 行业分析 投资建议 创业板
您的下载额度已经用完啦!
别担心,下个月1号额度会自动刷新哦~ 期待下个月与您再次相遇,
一起探索更多行业洞察!