【国泰君安期货】【202601】原油_耐心观望_谨防地缘风险反复-6页
国泰君安期货 采矿业 2026年 PDF 766.58 KB
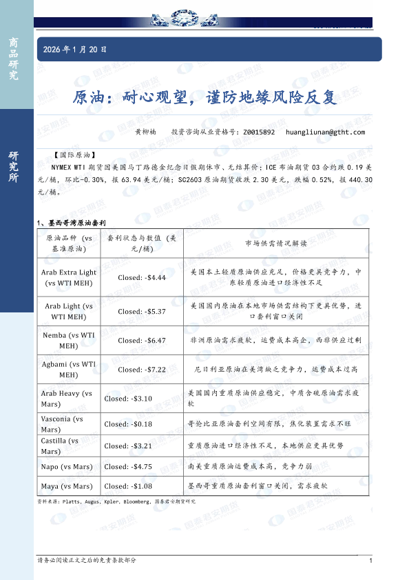
市场供需 原油 地缘风险 套利分析 期货研究
您的下载额度已经用完啦!
别担心,下个月1号额度会自动刷新哦~ 期待下个月与您再次相遇,
一起探索更多行业洞察!