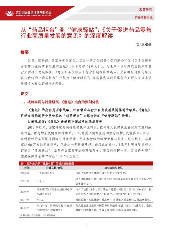
【大公国际】【2026】从“药品柜台”到“健康驿站”:《关于促进药品零售行业高质量发展的意见》的深度解读-5页
大公国际 批发零售 2026年 PDF 472.17 KB
药店转型 药品零售 医保支付 健康中国 智慧监管
您的下载额度已经用完啦!
别担心,下个月1号额度会自动刷新哦~ 期待下个月与您再次相遇,
一起探索更多行业洞察!