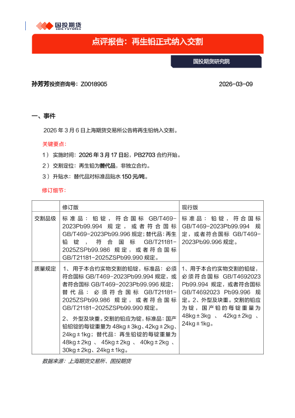
【国投期货】【202603】再生铅正式纳入交割-3页
国投期货 制造业 2026年 PDF 374.23 KB
定价机制 交割制度 再生铅 期货市场 套期保值
您的下载额度已经用完啦!
别担心,下个月1号额度会自动刷新哦~ 期待下个月与您再次相遇,
一起探索更多行业洞察!