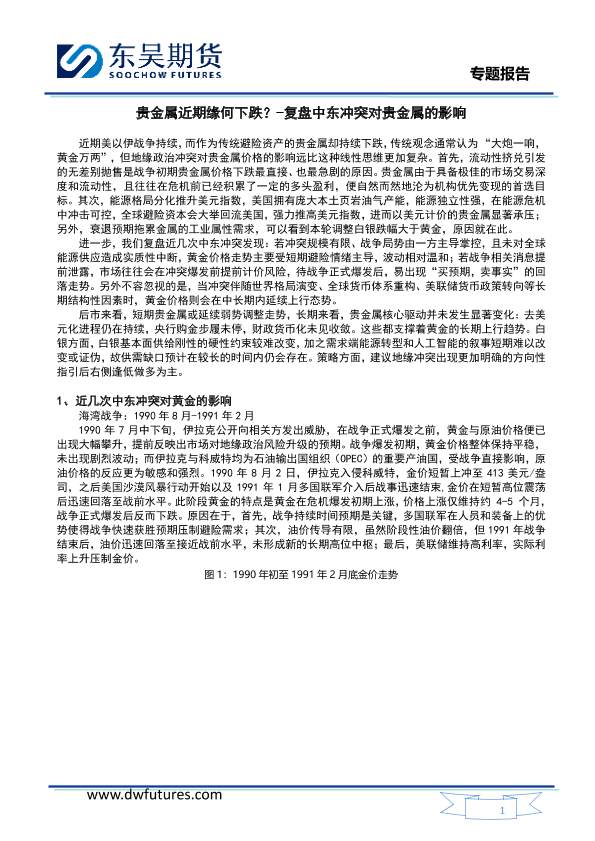
【东吴期货】【202310】贵金属近期缘何下跌?-复盘中东冲突对贵金属的影响-9页
东吴期货 金融 2023年 PDF 749.62 KB
贵金属 中东冲突 黄金价格 白银价格 地缘政治
您的下载额度已经用完啦!
别担心,下个月1号额度会自动刷新哦~ 期待下个月与您再次相遇,
一起探索更多行业洞察!