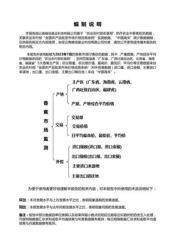
【云南唯恒基业科技有限公司】【20230701】云果-中国香蕉市场动态监测(2023年7月)-15页
云南唯恒基业科技有限公司 农林牧渔 2023年 PDF 2.6 MB
产量价格 农产品批发 月度监测 进出口数据 香蕉市场
您的下载额度已经用完啦!
别担心,下个月1号额度会自动刷新哦~ 期待下个月与您再次相遇,
一起探索更多行业洞察!