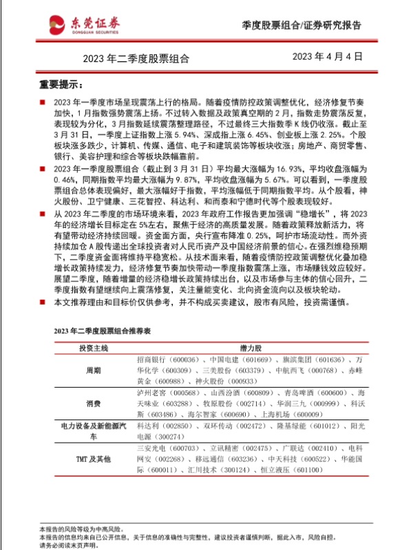
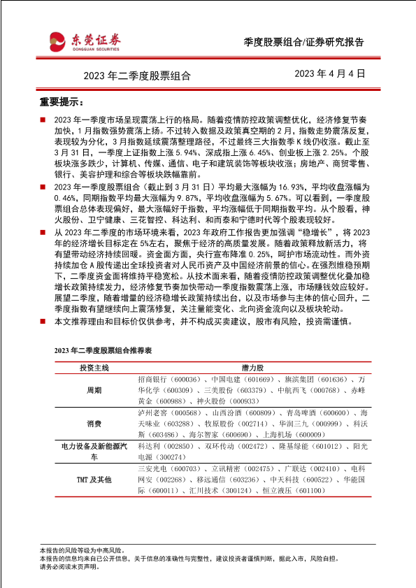
【东莞证券】【20230404】2023年二季度股票组合-34页
东莞证券 金融 2023年 PDF 2.49 MB
二季度展望 市场预测 投资建议 股票分析 行业动态
您的下载额度已经用完啦!
别担心,下个月1号额度会自动刷新哦~ 期待下个月与您再次相遇,
一起探索更多行业洞察!