【新世纪评级】【202305】出险房企流动性承压 违约数量有所增加——2023年5月债券市场违约与信用风险事件报告-9页
新世纪评级 金融 2023年 PDF 1.42 MB
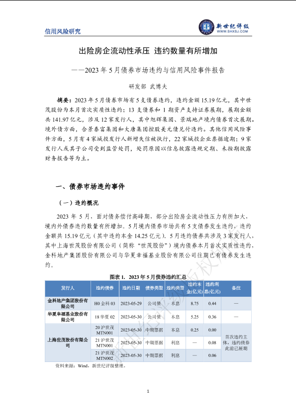
信用风险 债券市场 展期 房企违约 流动性压力
您的下载额度已经用完啦!
别担心,下个月1号额度会自动刷新哦~ 期待下个月与您再次相遇,
一起探索更多行业洞察!