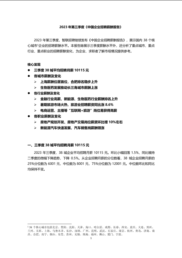
【智联招聘】【202309】2023年三季度中国企业招聘薪酬报告-9页
智联招聘 公共管理社会组织 2023年 PDF 1.37 MB
城市比较 市场趋势 招聘薪酬 职业薪资 行业分析
您的下载额度已经用完啦!
别担心,下个月1号额度会自动刷新哦~ 期待下个月与您再次相遇,
一起探索更多行业洞察!