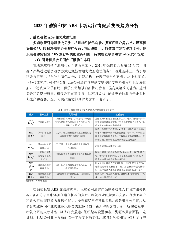
【联合资信】【20231231】2023年融资租赁ABS市场运行情况及发展趋势分析-8页
联合资信 金融 2023年 PDF 1.31 MB
ABS 发展趋势 市场运行 政策分析 融资租赁
您的下载额度已经用完啦!
别担心,下个月1号额度会自动刷新哦~ 期待下个月与您再次相遇,
一起探索更多行业洞察!