【东吴证券】【20241019】策略深度报告:特朗普还是哈里斯?股票行业配置的选择-20页 宏观策略
东吴证券 金融 2024年 PDF 2.75 MB
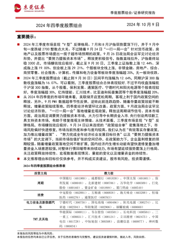
【东莞证券】【20241009】2024年四季度股票组合-34页 行业研究
东莞证券 金融 2024年 PDF 3.03 MB
【东莞证券】【20241009】2024年10月份股票组合-16页 行业研究
东莞证券 金融 2024年 PDF 2.55 MB
【华泰证券】【20241009】金工视角:国内股票等风险资产重返上行通道-12页 行业研究
华泰证券 金融 2024年 PDF 2.51 MB
【股票报告网】【2023】2023年1-11月房地产开发运行情况解读-10页 行业研究
股票报告网 建筑业 2023年 PDF 4.78 MB
【方正中期期货】【20231227】股票期权市场全景数据报告-44页 行业研究
方正中期期货 金融 2023年 PDF 5.1 MB
【方正中期期货】【20231225】股票期权市场全景数据报告-44页 行业研究
方正中期期货 金融 2023年 PDF 5.38 MB
【开源证券】【20231219】从隔夜价格行为到股票关联网络-18页 行业研究
开源证券 金融 2023年 PDF 2.01 MB
【方正中期期货】【20231210】股票期权市场全景数据报告-44页 行业研究
方正中期期货 金融 2023年 PDF 5.29 MB
【东证期货】【20231212】FOF研究月度报告:股票策略11月报-16页 行业研究
东证期货 金融 2023年 PDF 3.26 MB
【方正中期期货】【20231128】股票期权市场全景数据报告-44页 行业研究
方正中期期货 金融 2023年 PDF 5.39 MB
【方正中期期货】【20231126】股票期权市场全景数据报告-44页 行业研究
方正中期期货 金融 2023年 PDF 5.33 MB
您的下载额度已经用完啦!
别担心,下个月1号额度会自动刷新哦~ 期待下个月与您再次相遇,
一起探索更多行业洞察!