【方正中期期货】【20230214】股票期权市场全景数据报告-38页 行业研究
方正中期期货 金融 2023年 PDF 5.79 MB
【国金证券】【20230207】股票量化策略2023年1月业绩速览及投资前瞻-27页 行业研究
国金证券 金融 2023年 PDF 4.82 MB
【太平洋证券】【20230204】全市场与各行业估值跟踪:中外股票估值追踪及对比-27页 行业研究
太平洋证券 金融 2023年 PDF 2.25 MB
【中银证券】【20230202】股票型和偏股混合型基金行业配置研究与启示(上篇):股票和偏股混合型基金持续增持和减持行业分析-30页 行业研究
中银证券 金融 2023年 PDF 2.98 MB
【太平洋证券】【20230121】中外股票估值追踪及对比:全市场与各行业估值跟踪-27页 行业研究
太平洋证券 金融 2023年 PDF 2.09 MB
【东吴证券】【20230203】2月度金股:看好泛科技类股票-15页 行业研究
东吴证券 金融 2023年 PDF 1.26 MB
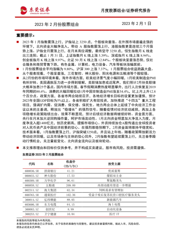
【东莞证券】【20230201】2023年2月份股票组合-15页 行业研究
东莞证券 金融 2023年 PDF 1.39 MB
【国泰君安期货】【20230113】股票股指期权:上行降波,可考虑备兑策略-32页 行业研究
国泰君安期货 金融 2023年 PDF 4.82 MB
【布鲁金斯学会】【20230101】碳溢价在哪里?绿色和棕色股票的全球表现-37页 行业研究
布鲁金斯学会 金融 2023年 PDF 2.75 MB
【国金证券】【20230106】股票量化策略2022年业绩速览及投资前瞻-26页 行业研究
国金证券 金融 2023年 PDF 5.51 MB
【太平洋证券】【20230107】中外股票估值追踪及对比:全市场与各行业估值跟踪-27页 行业研究
太平洋证券 金融 2023年 PDF 2.82 MB
【国泰君安期货】【20230104】股票股指期权:震荡上行,可考虑备兑策略-32页 行业研究
国泰君安期货 金融 2023年 PDF 3.25 MB
您的下载额度已经用完啦!
别担心,下个月1号额度会自动刷新哦~ 期待下个月与您再次相遇,
一起探索更多行业洞察!